12月17日,我校第十届“天宫杯”研究生创新实验竞赛在将军路校区体育馆顺利举行。校党委宣传部/教师工作部、校团委、校科协、研究生院等学校相关职能部门领导,各学院党委副书记、分管研究生工作副院长,竞赛评审专家及全体参赛队员参加了竞赛开幕式。开幕式由研究生院副院长郑祥明主持。

研究生院常务副院长徐正扬在开幕式致辞中表示,要将习近平总书记对研究生教育工作的指示作为我们下一步工作的根本遵循和行动指南,“完善人才培养体系,加快培养国家急需的高层次人才”,力争到2030年,我校研究生教育的规模结构更加优化,“立德是根本、创新是灵魂,实践是基础,制度是保障,质量是生命”的研究生教育理念更加深入人心,具有南航风格的一流研究生教育体系更加完善,研究生教育在学校双一流建设中的杠杆和支点作用更加突出,研究生人才培养质量进一步提升,人才供给以及服务经济社会发展的能力显著提升。
本次竞赛共有11个学院的73支队伍参赛,参赛数量创历年新高。参赛项目涵盖航空航天、机械加工、信息通信、材料化工、人工智能、艺术创作等多个领域,汇集了我校研究生最新的科技创新成果,充分展现了研究生创新思维和实践能力。为进一步深化产教融合,推动科技成果的转化,实现产学双赢,本次竞赛邀请了多位江苏省产业教授现场评审,对同学们的科技创新给出了更专业、更前沿的指导。



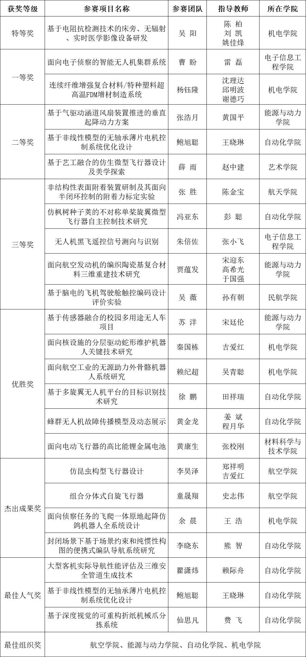
竞赛分为预赛和决赛两个阶段。在上午的预赛中,73支队伍演示汇报了成果的创新点,评审专家现场提问、互动,竞赛现场紧张激烈又精彩纷呈,共评选出17支队伍晋级决赛。经过激烈角逐,本次竞赛最终评选出特等奖1项,一等奖2项,二等奖3项,三等奖5项和优胜奖6项。来自机电学院吴阳团队的基于电阻抗检测技术的床旁、无辐射、实时医学影像设备研发项目荣获特等奖。该项目基于电阻抗检测技术成功研制了床旁式样机,能够帮助医生在床旁第一时间评估肺部病情演变,协助诊断及跟踪治疗效果,可用于急性肺损伤、呼吸窘迫综合症以及新冠肺炎引起的肺阻塞等肺部疾病的床旁、无辐射、实时监控。

竞赛组委会还评选出最佳组织奖4项,并根据现场微信投票结果评选出最佳人气奖3项,产生3位最佳大众评审,予以了奖励。经过一年时间的精心培育,本次竞赛中有4个培育项目的相关成果获得了“飞鲨杯”未来飞行器创新大赛二等奖和最佳实物演示奖等奖项,充分体现了本项赛事对我校研究生创新实践能力培养的积极作用,被授予杰出成果奖。



在竞赛闭幕式暨颁奖典礼上,副校长、研究生院院长施大宁致辞,代表学校向获奖团队表示热烈的祝贺。施大宁指出,把创新创业教育融入人才培养全过程,高校重任在肩,希望各培养单位能够完善人才培养体系,全面提升研究生知识创新和实践创新能力,助力学校“双一流”建设。也希望各位产业教授和行业专家能够继续关心、支持我校的研究生培养工作,指导我校研究生创新实践活动,实现产学双赢。最后施大宁寄语同学们再接再厉,永攀科研高峰,不断提高创新实践能力,为未来的发展打下扎实的基础,更要志存高远、脚踏实地,不畏艰难险阻,勇担时代使命。

“天宫杯”是我校研究生特色创新实践品牌活动,竞赛举办10年来,参赛队伍已达570余支,参赛研究生2500余人。获得立项的培育项目先后获得中国“互联网+”大学生创新创业大赛、全国“挑战杯”大学生课外学术科技竞赛、“中航工业杯”国际无人机创新大赛等一系列赛事中最高奖项。广大研究生通过创新实践,不断拓宽学术视野,培育创新精神,锤炼实践才干,全面提升科研与实践创新能力。本次竞赛受到了社会高度关注,十余家媒体到现场进行采访,我校研究生创新实践活动受到广泛认可,产生了良好的社会影响。
附件:第十届“天宫杯”研究生创新实验竞赛获奖名单
